电子邮件
负责人的电子邮件地址
1.3.预审核
备案信息提交后,将由腾讯云进行预审。无论备案材料是否存在问题,都会有专人拨打负责人的手机号码核实信息。
大概的顺序是:
“现在我们需要查询您的域名注册信息,您知道这次注册的流程吗?”
“请注明您的姓名和身份证号码后六位数字”
接下来是信息验证的过程。如果备案材料有问题,专员会口头告知,询问负责人是否知道问题,并拒绝备案。随后,您需要返回报名页面修改题项并重新进行真人视频验证。重复上述过程,直至预审通过。
2.向管理局备案
预审通过后,腾讯云将备案信息报送管理局正式审核。负责人务必关注短信验证信息。
24小时内通过短信中的链接进行验证。如果错过5次,则需要重新注册。审核完毕后,主管部门对申请进行审核并备案。这个过程可能需要两到三周的时间。
当负责人收到以下信息时,表示域名注册完成。需要先开通网站,然后在30天内提交公安网上登记申请。

3.注册成功后启动网站
网站注册成功后,需要在网站底部添加网站注册号并跳转至工信部,以便网站访问者查询并确认网站注册信息。部分省份(如江苏省)还需要在网站底部添加版权信息。

3.1.获取ICP备案号
备案成功后,通信管理局将为备案主体(个人或组织均可称为主体)分配一个主体备案号,同时为正在备案的网站或APP分配一个备案号。请登录工信部备案管理系统,在首页ICP备案查询搜索框中输入备案号,即可查询备案成功信息。建议使用注册号/许可证号进行查询,可以查询对应实体下的所有网站的注册信息。学科注册号的格式为:省简称ICP学科编号。如下图:

3.2.添加网站注册号
常见代码示例如下:
#示例代码如下:
您的备案号
粤B2-20****59-1
3.3.添加网站注册号规则
在网站底部添加网站注册号,添加的网站注册号与工信部域名信息注册管理系统中查询到的注册信息一致。
广东省网站应当标明主体登记号或者网站登记号。底部注明外省网站备案号(如:北京ICP备案号****-1)。不需注明主体登记号(如:北京ICP登记号**)。 **数字)。
当同一主题信息下有多个网站时,将使用同一注册号的不同号码。 -1是注册号的数字。通过一个例子就更容易理解了。例如申请的注册号为:京ICP,同一实体有多个网站A、B、C、D等,主体下不同网站的注册号分别为:京ICP注册号-1、京ICP备案号-2、京ICP备案号-3等
3.4.悬挂示例
下面是腾讯云官网添加网站注册号后的效果示例。如下图:
4.公安备案
公安登记主要分为登记、登录国家公安机关互联网网站安全服务平台、创建新实体、申请新网站登记三个阶段。
4.1.注册并登录国家公安局互联网网站安全服务平台
在线提交-注册并登录:

电子邮件
负责人的电子邮箱地址,方便接收备案通知信息。
电话号码
负责人的手机号码,方便接收验证短信。
身份证号码、姓名
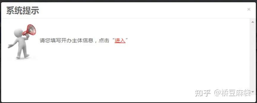
4.2.新设立实体
对于首次登录系统的用户,系统会自动弹出提示信息,提示用户先填写开放主题信息。

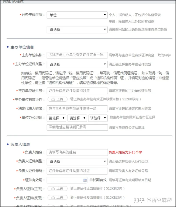
开设实体申请:首次注册的用户,须先填写主办单位及负责人真实有效的信息。提交实体信息后,网站才能注册到该实体名下。
填充完成后,保存。公安民警审核后,您会收到短信通知,您也可以在系统消息中查看审核结果。一般审核时间为2-3个工作日。


上传的证书图片必须清晰,大小在512K以内;单位名称:网站主办单位的全称应填写完整。个人填写个人姓名,企业填写工商营业执照上注册的公司名称。内容应真实、准确,并为数字、字母等符号或不应使用网站名称代替网站赞助商信息;单位性质:应与发起人名称等信息一致,若发起人名称为某公司,则单位性质为企业;若发起人为张三,单位性质应为个人;身份证号码:应符合相应格式要求并与主办单位性质(企业、事业单位、政府机关、军队、社会团体、个人等)一致。主办单位为企业的,可仅填写非工商营业执照号码或军人代码、个人身份证号码等非组织机构代码证号码;投资或监管单位:网站所有者是企业、事业单位、社会团体、政府机关、军队,填写法人名称或单位主要负责人姓名;负责人常住户口:内容真实准确,格式规范完整。例如,农村单位应详细填写村,城市单位应填写街道门牌号或信箱号码,并注明所属街道、镇;办公电话:必须填写,格式规范,内容真实准确。标准格式为“0086-”,不得出现“”等明显不真实的联系信息。 4.3.申请注册新网站
新网站注册申请主要分为五个阶段:填写网站主体、填写网站基本信息、填写网站负责人信息、提示说明和下达通知。审核后的注册号。
点击左侧菜单【新网站申请】,按要求填写真实合法的信息。填写完毕后,点击【提交】,等待公安民警审核。一般审核时间为3-5个工作日(注意一定要按要求填写信息,否则会被退回)
4.3.1.网站托管实体
若申请已提交或审核通过,则直接点击【下一步】;

4.3.2.填写网站基本信息

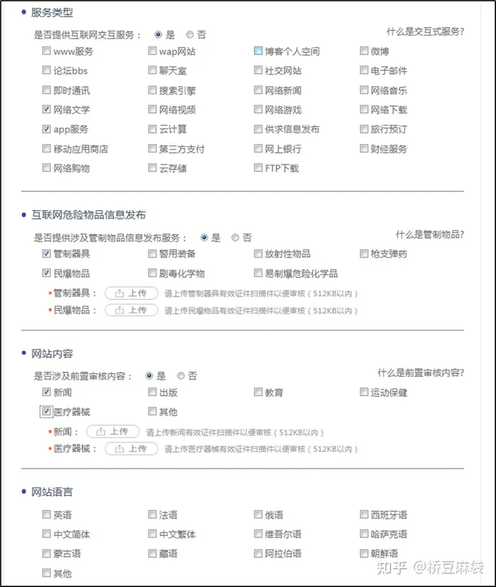
注意:如果您的网站不涉及前置审批,请不要勾选该选项;如果您的网站没有服务内容,则无需选择。
网站名称:应与其主办单位性质等信息一致。如果网站由个人托管,则不得以所有者的名字命名,如“XX有限公司”;不得使用域名作为网站名称。主办单位为民间组织或非政府授权机构的网站不得以“××市人民政府”、“××监察”等公共事务关键词命名;主办单位为非国家级单位的网站不得以“中国”、“中国”、“体重保障”等前缀命名。无新闻(省委宣传部已初审)、出版(省出版局已初审)、教育(省教育厅已初审)、卫生(省教育厅已初审)卫生部门已取得初步批准)、药品监督管理局(已取得省卫生厅初步批准)。已获得食品药品监管总局前置审批或专项审批的网站)、文化(省文化厅前置审批)、广播电视(省广播电影电视厅前置审批) )或其他前置审批或特别审批不得在相关领域使用。关键字命名。未经新闻管理部门事先审查批准,不得冠名为“新闻联播”。 。如果您的虚拟主机只对应一个IP,则可以填写相同的IP地址;如果对应多个,则如实填写起止IP即可。新的网络接入服务商、域名注册服务商:境内、境外均可选择。在国内,您可以根据地区进行选择。当您找不到您正在使用的服务提供商时,您可以选择其他并手动输入服务提供商名称等信息。网站服务类型:单位可选择单位门户网站,个人可选择博客/个人空间,如有其他类型内容可如实核对。在互联网上发布危险品信息并在网站内容中选择前置审批内容时,需要上传相应的资质文件进行审核。 4.3.3.填写网站负责人信息
如果网站负责人/信息安全负责人/舆情引导信息与站长负责人信息相同,只需勾选即可,系统会自动填写。若不同,请根据实际情况分别填写。

负责人姓名:应填写真实完整姓名,不得填写“王先生”、“李女士”、“个人”或带有数字、字母等明显的姓名不真实的。
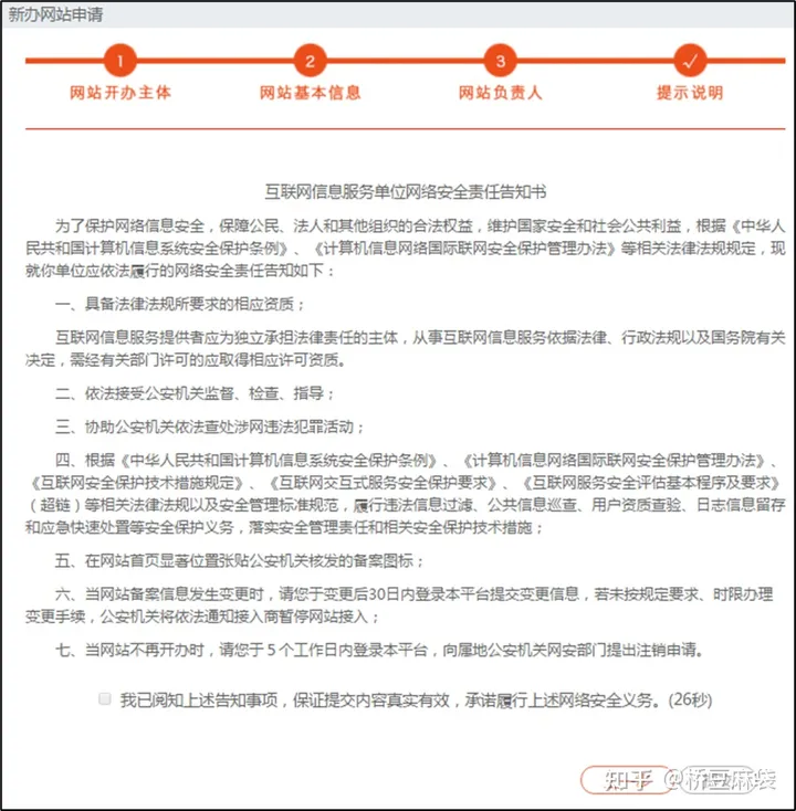
4.3.4.提示说明
请仔细阅读。如无异议,请勾选“我已阅读信息网络安全保护方案”,然后点击【提交】。
公安民警将在3-5个工作日内给予反馈。反馈信息将以短信形式通知。您也可以登录网站查看系统消息。

非互动网站初审完成后完成备案。互动网站需要当面审核或现场考察,具体时间以短信方式通知。
如果您收到公安机关约谈通知,请按照短信通知的时间携带所需材料到公安机关进行材料完整性检查;
如果您收到公安机关现场检查通知:请按照通知时间做好准备,配合公安民警进行安全检查。
4.3.5.批准后核发注册号
公安机关完成上述审查后,核发公安部备案号。您需要将注册号放置在网站首页底部;您可以将网站注册码放在网站上。如何获取代码:在注册网站查看网站详细信息。点击【点击复制注册号】即可获取注册码。

(注:一定要按要求填写,否则会被退回。公安备案需要3-5个工作日审核)
公安备案审核通过后,需在30日内登录国家公安机关互联网网站安全管理服务平台。在注册网站详细信息中,复制网站公安机关注册号,下载注册号图标,复制注册号HTML代码,并编辑网页源代码并添加备案信息。
5、所需材料清单(必填)
序列号
内容
阐明
负责人身份证正反面彩色扫描件(电子版)
1、图像必须保持清晰,无缺角、无溢色。 2、图片文件大小不能小于55KB
营业执照正面彩色扫描件(电子版)
1. 要求内容完整、边框、亮度均匀 2. 图片文件大小不能小于55KB
负责人手持身份证正面拍照
不需要头套,完整的头和肩部都裸露在外。要求面部特征清晰,图像亮度均匀,身份证人脸内容清晰可见。
负责人手机号码
需要域名注册和双重备案
紧急负责人手机号码
两份文件均需提交
负责人邮箱
需要域名注册和双重备案
负责人住址
公安备案要求
企业法定代表人姓名及身份证号码
两份文件均需提交
公司通讯地址/办公地址
两份文件均需提交
10
营业地点邮政编码
需要注册域名
11
办公电话
公安备案所需格式为:0086-
根据图像识别自动填充以下信息:
负责人姓名、出生日期、通讯地址、身份证有效期起止日期
企业营业执照代码、单位名称
以下信息需要经过一定的流程才能获得:
公网IP、域名、域名实名认证截图、工信部备案号
6. 档案管理员
归档管家是腾讯云提供的一站式付费归档服务。由专职管家指导,协助准备材料,全程跟进备案进度。本产品可根据个人需求自行选择。
6.1.报名价格
首次注册的具体价格为每次600元,须经工业和信息化部审核批准。如果后续还需要公安登记,则需要另外缴纳600元,也就是说整个登记过程需要花费1200元。

所有消费都详细记录在费用中心,并可以开具发票。

6.2.创建子账户
在此网页上为归档管理员创建一个子账户,并开放一些权限以帮助归档。

点击小比搜索以下五种策略并查看:
埃斯
埃斯

设置用户名、取消登录和重置密码

然后将用户信息和备案准备材料交给管家即可。
扫一扫在手机端查看
-
Tags : 域名备案
我们凭借多年的网站建设经验,坚持以“帮助中小企业实现网络营销化”为宗旨,累计为4000多家客户提供品质建站服务,得到了客户的一致好评。如果您有网站建设、网站改版、域名注册、主机空间、手机网站建设、网站备案等方面的需求,请立即点击咨询我们或拨打咨询热线: 13761152229,我们会详细为你一一解答你心中的疑难。


客服1