ep-fe/zn5/cms NCP1623A PFC 控制器 _使用NCP1623A设计紧凑高效的...
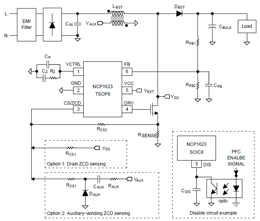
最大输出功率:100 WRms 线路电压范围:90 V - 264 V调节输出电压:低压为 250 V(115V 电源)高压为 390 V(230V 电源)有多种选择,本文重点介绍,其与其它版本的主要区别是输入电压...
日期:2025-09-22
最大输出功率:100 WRms 线路电压范围:90 V - 264 V调节输出电压:低压为 250 V(115V 电源)高压为 390 V(230V 电源)有多种选择,本文重点介绍,其与其它版本的主要区别是输入电压...
日期:2025-09-22
发现问题原本系统运行一切正常,但突然间,MySQL服务出现了故障。在尝试执行命令时,系统反馈了错误信息:ERROR 1820 (HY000)提示必须设置某个参数。即便尝试使用管理工具进行登录,也...
日期:2025-07-29
目录一.错误代码1862解决办法近期在操作数据库时遇到了错误代码1862,经翻译得知系因长时间未与数据库建立连接导致密码失效,需重新设定密码。对此,我已进行了修改,并在此处进行记录...
日期:2025-07-28
告诉你告诉你告诉你关键词优化如何报价关键词优化如何报价关键词优化如何报价关键词优化报价关键词优化报价关键词优化报价,,,本文是由本文精心整理的by 张...
日期:2024-11-03
编者注:在信息透明开放的互联网时代,帮助我们获取信息的渠道开始多元化,但如何从众多渠道中找出哪些适合法律专业人士呢? 本文作者根据多年作为法律从业者的工作经验,筛选整理了以...
日期:2024-05-09